人人视频app是一款聚合视频播放平台。软件内为用户提供了热门美剧,日剧,韩剧,泰剧和海量电影免费在线观看,并支持用户进行离线缓存和电视投屏。为了让用户有个更为丰富的使用体验,人人视频还提供了ai智能推剧,我们可以根据自己的需要来自由选择。
除此之外,人人视频所有的视频观看是不需要任何的付费,并且高清、超清和2k的清晰度切换也是免费的,只需要观看一则广告即可沉浸式享受观看体验。对此,有需要的用户欢迎下载。
软件特色
1、海量视频
最多的电视台直播信号,丰富的电视栏目和影视剧点播视频。
2、精彩回看
近期的电视节目任意回看,可让您不错过每一个精彩镜头。
3、视频聚合
独有地各类视频聚合并持续不断更新增加中。
4、轻松操作
界面简洁直观,电视台直播,栏目点播,影视点播,随心选择。
人人视频app使用教程
1、进入软件内我们可以选择想看的视频,也可以通过顶部输入剧名、演员名或关键词,精准定位资源。

2、播放时点击屏幕右下角【全屏】按钮,横屏观看更沉浸。

3、而想要使用弹幕功能则是需要用户在个人界面进行登录。

4、登录后就可以来开启弹幕功能(默认关闭),与其他观众实时交流

5、最后软件内还支持ai快速找剧哦~

人人视频电视剧怎么下载到本地
1、首先我们找到我们想要想要下载的电视剧,比如这里的美剧。

2、然后选择界面下方的下载。

3、这里可以选择我们要下载的集数和清晰度。

4、在个人这里可以看到详细的下载进度。

人人视频怎么投屏到电视
首先投屏的前置要求需要手机与投屏设备处于同一局域网。
1、然后我们选择需要投屏的视频,点击右上角的tv标记。

2、这里自动搜索可以投屏的设备。然后选择设备并连接,从列表中选择你的电视/设备名称,等待连接成功即可。

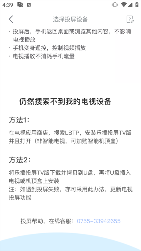
3、如果上述方法无法进行投屏,我们还可以通过以下方式来进行投屏。

软件亮点
1、功能强大,界面友好。
2、自动记录上次关闭时的播放位置,再次观看无需拖拽一步到位。
3、使用多线程技术接收并整合流媒体数据,以达到最快速播放目的。
4、影片随点随看,时间自由随心掌握。
5、p2p流媒体播放技术,操作简捷、越多人看越流畅。
6、简洁的操作界面,更具人性化的设计,并不断更新与升级。
更新日志
v10.33.5版本
全新版本
修复部分线上bug



