皮皮工具箱app是一款非常实用的日常工具箱,可以帮助给用户们提供超多的使用小功能,比如二维码生成、手电筒、图片文字识别、文章生成器、语音合成、学习通知等等,简直就是我们生活与工作的贴心小帮手,特别是其中亲戚计算器特别好用,面对各种陌生的亲戚叫不出称呼就非常尴尬了,有了这个功能可以完美解决这个问题。
除此之外,皮皮工具箱app还会实时更新更多的小功能,基本上一周更新一个小功能,如果你有什么特别期望的功能也可以在软件中进行留言并留下邮箱,开发者会在一定时间内进行反馈,对此有兴趣的小伙伴们额可以来下载体验。
软件特色
-软件绿色安全,体积轻巧,基本不会占用系统空间
-功能强大且完全免费,
-无需花费一分钱即可进行使用
皮皮工具箱怎么注册登录
1、进入软件之后在我的选项点击登录。

2、点击右上角的注册选项。

3、输入你想要的皮皮号,点击下一步,输入相关密码。

4、完成注册之后就可以登录你的皮皮号。

5、登录成功之后就可以开始使用了。

皮皮工具箱怎么用
1、在本站下载打开软件,进入首界面,如下图所示,可以看到内集了非常多的小工具:

2、点击二维码,可以自行按需求进行制作属于自己的二维码;

3、也可进行网络测速,耐心等待一小会,看到测速的结果;

4、还可自行选择手电筒高频、低频、以及长亮等等;

5、另外,提供了图片文字识别功能,选择好图片之后即可看到所识别的结果啦;

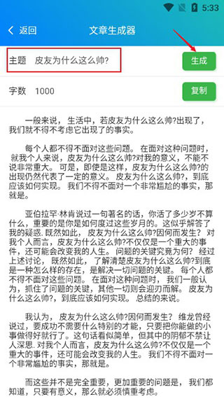
6、在文章生曾器中,只需输入主题和字数即可一键生成长篇文章;

软件功能
1、集成多款小工具,操作方便,可以帮助你解决日常小问题。
2、功能强大,截图,扫描,计算,图片识别、二维码生成…
3、每周更新,提高生活,学习,工作效率,满足你的日常需求!
更新日志
v3.2.2版本
1、修改若干bug



